Shelper
UI/UX
2021
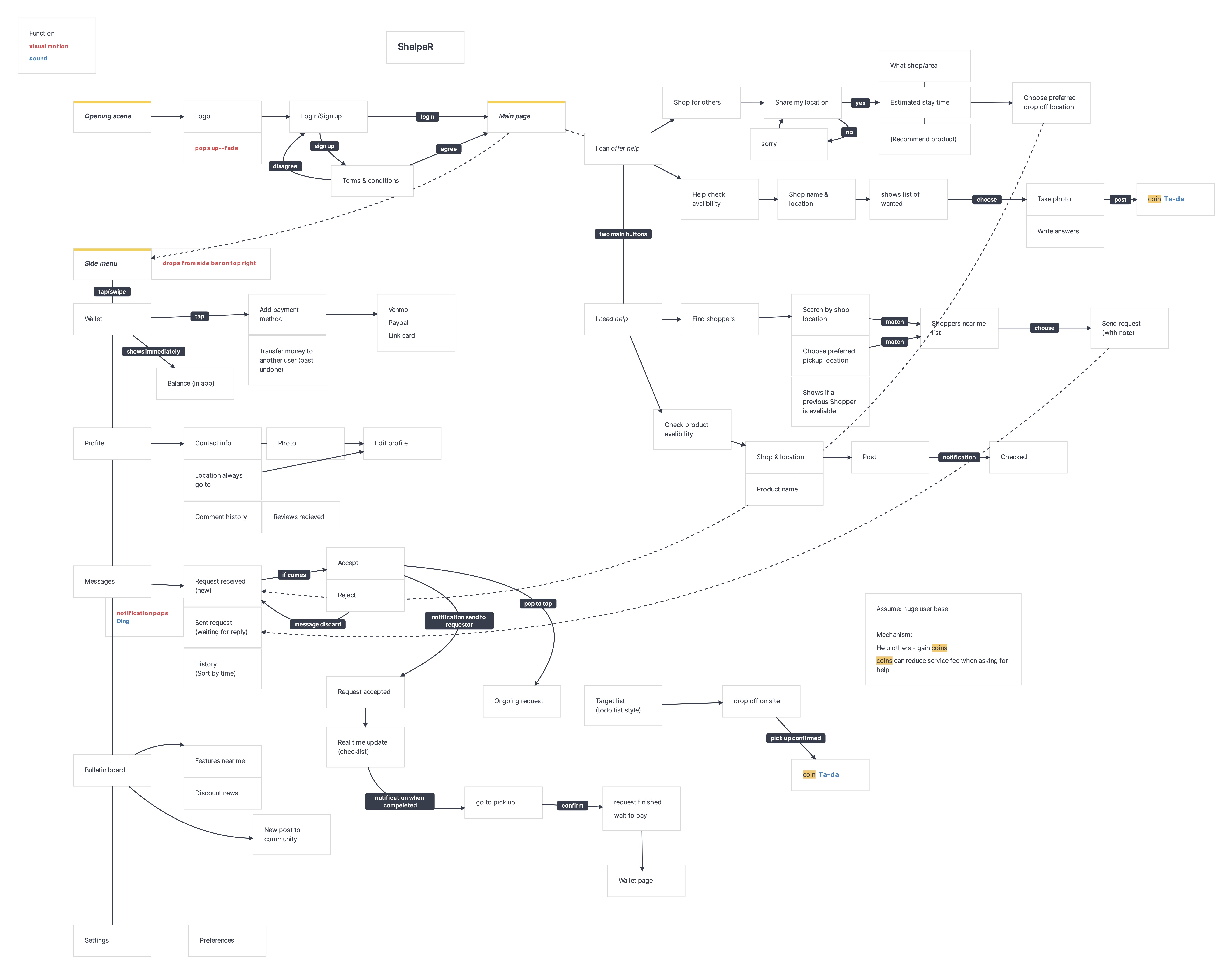
Shelper is an app that helps people get groceries qu
ickly and easily in the period of time they have to from a line outside of the shops, for capacity needs to prevent Covid.
The point if reflection is that the UI looks way too similar to Uber Eats.
ickly and easily in the period of time they have to from a line outside of the shops, for capacity needs to prevent Covid.
The point if reflection is that the UI looks way too similar to Uber Eats.

